

您有一份入学详情通知,请查收。


您有一份入学暖心问候,请查收。
同学们,让我们一起来感受老师们最美的微笑,聆听老师们最亲切的寄语吧!
您有一份入学心理指南,请查收。

蓄势待发 从心开始
——给七年级新生心理调整的建议
八月的凉风奏响秋的乐章,再入校园,你已告别五彩的童年,迈进青春的少年。此时的你,是否充满了向往与期待呢?或许,也会有一点小小的忐忑与紧张。新的开始,从“心”开始做好调整,蓄势待发,更好地适应初中生活吧!
一、请勇敢,莫敏感
告别熟悉的老师同学,加入新的集体,或许此时的你心中涌动着不舍与悲伤,或许你会担心自己的慢热会交不到朋友,我想对你说,请勇敢一点,和老师、同学说出第一句“你好”,请大胆一点,快速地融入新的家庭,你会发现新的美好。
二、请坚持,莫逃避
新的学习生活,要对自己有准确的定位,不要执着于小学的优异,也不要过度自卑,新入初中,在学习上出现波动是正常的事情,如果你犯了难,不要逃避,请自我调适心态,找到自己的准确定位和适合自己的学习方法,培养好的学习习惯,一如既往地坚持努力,你会懂得担当自己的学习和生活。
三、请微笑,莫沮丧
踏入初中的大门,也意味着青春期的到来。成长的同时你也许会出现莫名的情绪波动,如果你遇到了困难,出现了负面情绪,请记得及时调适自我,笑对生活。去运动吧,发泄情绪;去读书吧,安定心灵;去走走吧,欣赏沿路的风景......即使世界以痛吻我,我仍要报之以歌,何况细心的你定会发现,一花一木多么美好,微笑着爱生活吧!
四、请自律,莫懈怠
成长的标志不仅在于身高、声音的变化,更在于你是否能够规范自己的行为习惯,做到自我约束。踏入初中,要制定好切实可行的学习计划,并且严格执行,不懈怠,不放松。自律者强,没有自律就没有真正的自由,只有自律,才能成为自己的主人。
从心开始,调整自我,蓄势待发,再见即是新的征程。期待九月相见,同学们以充分的准备、平和的心态、努力的状态、期待的心情迎来属于你的美好的初中生活。
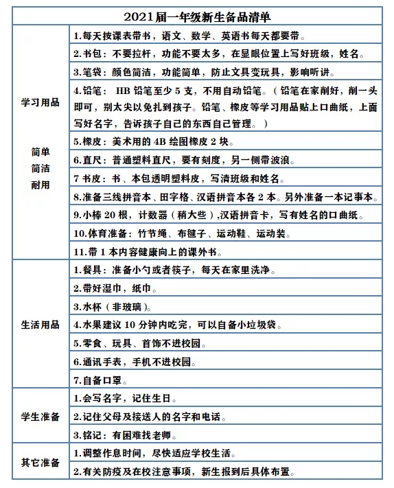
您有一份入学备品清单,请查收。


您有一份准新生家长礼包,请查收。
亲爱的家长朋友们,恭喜你们又升级啦!在陪伴孩子们全新起航之初,我们也为你们送上贴心礼包。
临近开学,家长可以利用饭后或睡前时间陪孩子聊聊天,以勉励为主,舒缓孩子的心理压力。家长还可以根据孩子的实际情况,和孩子一起制定新学期的学习计划。温馨提示,这里的计划绝不是简单的“要好好学习”这种泛泛而谈的计划,而是在有孩子认同的目标的前提下,可以鞭策孩子整个学期持续学习的实实在在的计划。因此家长要和孩子沟通,了解孩子的真实想法,给孩子们营造一种仪式感。记住:家长的全力支持是孩子们最有利的强心剂!